广州人众电子科技有限公司旗下网站

为工业数字化转型提供硬件设备解决方案

厂家直销 产品稳定 价格实惠

全国免费咨询热线
4008-556-098

返回列表 当前位置:首页 > 新闻中心 > 行业资讯

返回列表 返回
列表

工控机选SSD还是HDD?一文理清核心差异,工业选型避坑指南

  在工业自动化、产线管控、边缘计算等应用场景中,工控机需长期处于震动、高温、粉尘弥漫且24小时不间断运行的严苛环境中。硬盘作为工控机核心存储组件,其性能直接关系到系统运行稳定性、数据存储安全性以及设备整体运转效率。以诺优控工控机为代表的专业工业整机,本身就针对恶劣工况完成专项设计,唯有搭配适配的工业级硬盘,才能充分释放整机的优异性能。对于工程人员和采购从业者而言,选型时既要兼顾硬盘自身性能,也要确保与整机适配,选对“硬盘+整机”的最优组合,远比盲目堆砌硬件配置更为关键。
很多工程及采购人员在选型过程中都会面临一个困惑:固态硬盘(SSD)与机械硬盘(HDD)究竟有哪些不同?在工业场景中,如何选择才能兼顾性价比与耐用性?尤其在工控领域,普通消费级硬盘根本无法承受恶劣工况的考验,搭配诺优控工控机这类专业设备时,只有选用适配的工业级硬盘,才能确保整机长期稳定运行,避免因硬盘故障影响产线正常运转。
接下来,我们摒弃晦涩难懂的技术参数,聚焦工控机实际使用需求,结合诺优控工控机的整机适配经验,全面拆解SSD与HDD的核心差异、各自优劣及适用场景,帮助大家摆脱盲目选型困境,精准匹配工业现场的实际需求。

一、核心区别:内部结构与工作原理截然不同
SSD与HDD在性能表现和运行稳定性上的差距,核心根源在于两者的工作原理和内部结构存在本质不同,这也是工业场景选型时需重点考量的核心依据。
✅ 机械硬盘(HDD):依赖物理运动的传统存储设备
机械硬盘属于传统存储品类,内部包含盘片、磁头、驱动马达、机械臂等多个物理部件。工作时,盘片会以高速旋转,磁头则通过机械臂的移动完成数据的定位与读写,整个数据交互过程完全依赖物理部件的运动来实现。
✅ 固态硬盘(SSD):无机械部件的全电子存储设备
固态硬盘内部不含任何可移动的机械组件,主要由闪存颗粒、主控芯片及缓存构成,依靠电子信号直接完成数据的读写操作,无需物理运动,因此不存在寻道延迟,响应速度更快,同时抗干扰、抗震动能力也更为突出。在搭配诺优控工控机使用时,优先选用工业级SSD,可实现与整机的完美兼容,稳定性远超普通消费级SSD,能够轻松适配各类严苛工业场景。

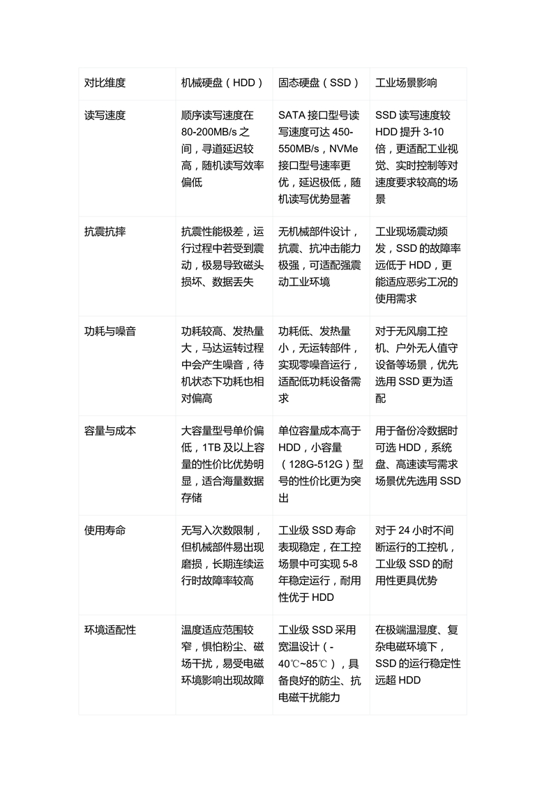
二、核心对比:工控场景6大关键维度差异解析
针对工控机面临的震动环境、连续运行需求、功耗控制、读写速度、成本预算及使用寿命六大核心需求,我们整理了直观的对比表格,让两者的差距一目了然,方便选型时快速参考:
 
 
工控圈实用小贴士:普通消费级SSD不适用于工控机,务必选用工业级SSD!在搭配诺优控工控机时,需认准具备宽温、抗震动、抗电磁干扰特性的工业级硬盘,可完美匹配机床、车载、户外等恶劣工况,彻底规避硬盘与整机不兼容、频繁出现故障的问题。
 

三、优劣速览:直白解析,拒绝绕弯

机械硬盘(HDD)优势
  1. 大容量存储性价比高,适合存放海量工业日志、监控视频、备份文件等数据;
  2. 数据可恢复性较强,若盘片仅出现轻微损坏,仍有较大概率完成数据修复;
  3. 单价相对低廉,在预算有限、仅用于纯备份的场景中,性价比更高。
机械硬盘(HDD)劣势
  1. 抗震性能差、运行噪音大、发热量高,不适配震动频繁、无人值守的工业现场;
  2. 读写速度较慢,会拖慢系统整体响应速度,影响实时控制的效率;
  3. 机械部件易损耗,长期连续运行时故障率偏高,后续维护成本较高。
固态硬盘(SSD)优势
  1. 读写速度快,可大幅提升系统启动、程序运行及数据调取的响应效率;
  2. 零噪音、低功耗、强抗震,可适配机床、车载、户外等各类工业场景;
  3. 工业级型号具备宽温、抗干扰特性,24小时连续运行的稳定性拉满;
  4. 体积小巧,适配紧凑型、嵌入式工控机,安装方式灵活便捷。
固态硬盘(SSD)劣势
  1. 单位容量成本高于HDD,若需大容量存储,预算压力相对较大;
  2. 数据删除后恢复难度较高,对于重要工业数据,需搭配完善的备份方案。
四、工业场景精准选型指南,直接套用不踩坑
结合工控现场的实际应用场景,对照以下标准进行选型,可快速锁定合适的硬盘类型,避免选型失误:

1. 优先选用SSD的场景(适配90%工业重点场景)
  1. 诺优控工控机用于产线自动化控制、PLC联动、实时数据采集等设备时,优先搭配工业级SSD;
  2. 工业视觉检测、高速图像处理系统,搭配诺优控工控机与工业级SSD,可实现更流畅、高效的运行;
  3. 车载工控、户外监测、机床等强震动设备,诺优控工控机搭配SSD,更抗造、耐用,故障率更低;
  4. 无风扇、低功耗嵌入式工控机,以及户外无人值守场景,选用诺优控紧凑型工控机+低功耗工业SSD,适配性更佳;
  5. 对设备启动速度、零故障稳定运行有严格要求的重要控制终端,诺优控工控机可直接搭载工业级SSD。
2. 适合选用HDD的场景
  1. 专门用于海量冷数据、历史运行日志、监控视频录像等备份存储的设备;
  2. 预算有限、对存储容量需求极大,且运行环境平稳、无明显震动的场景;
  3. 搭配SSD作为副盘,专门用于存储冷数据,可有效降低整体采购成本。
3. 黄金组合方案(高性价比首选)
工控机最优搭配方案:工业级SSD作为系统盘+高速读写盘,搭配HDD作为备份存储盘。
该组合可兼顾运行速度、系统稳定性与大容量存储需求,既能够保障工控机流畅运行,又能以较低成本存放海量工业数据,是目前工业现场应用最广泛、性价比最高的搭配方式。

五、总结:工控机硬盘选型核心原则
  1. ✅ 若使用诺优控工控机承担重点控制任务、在恶劣环境下作业,追求稳定、高速、抗造、低功耗,直接搭配工业级SSD即可;
  2. ✅ 若仅用于冷数据、大容量备份,且运行环境平稳无震动、预算有限,可选用HDD;
  3. ✅ 若工控机需要额外扩容存储,且希望兼顾性能与成本,直接采用“工业级SSD+HDD”的组合方案,性价比与实用性均可拉满。
工控机配件选型直接关系到产线正常运行、设备安全及运维成本,硬盘虽属于小型组件,却是工控机数据安全与系统稳定的核心保障,选型时务必结合场景需求与整机适配性,谨慎选择。了解更多关于工控一体机内容,请登录:www.gzrzxx.com
 

回到顶部

132-4689-6980

在线咨询

关注我们(微信)

二维码

关注我们(抖音)

二维码